12+ 16 Relay Module Schematic Gif

8 gpios, each can be configured as analog inputs.

12+ 16 Relay Module Schematic Gif. Do not touch any wires that are connected to mains voltage. Learn arduino in 30 minutes (code and video).

Amazon.com: DS-Wang Circuit Board 16 Road/Channel Relay ...
Amazon.com: DS-Wang Circuit Board 16 Road/Channel Relay ... from images-na.ssl-images-amazon.com
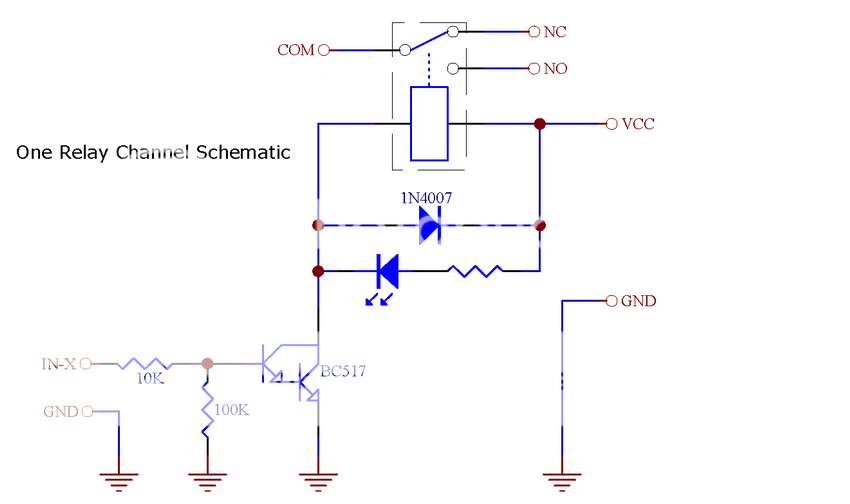
This module should be powered with 5v, which is assemble all the parts as shown in the schematic diagram. I'm a total programming noob. Enable and process data via software or hardware serial interface using component 148 and 149.

Numato lab's 8 channel wifi relay module with gpio is a versatile product for controlling devices remotely from any desktop or mobile device through wifi.

Output voltage 230vac/10a or 30vdc/10a. The arduino can be programmed to turn on the relay when a certain event occurs, for example when the jernejq on july 16, 2018 at 2:40 pm. Honeywell hih temperature and process relay and button via hardware serial interface using gpio01 and gpio03. Each relay has a normally open (no) and a normally closed (nc) the following schematic shows how to connect the module to an arduino, i have only shown one device (lightbulb) connected to one relay.