View Schematic Diagram Below Of The Krebs Cycle Background

The final step of the krebs cycle regenerates oaa, the molecule that began the.

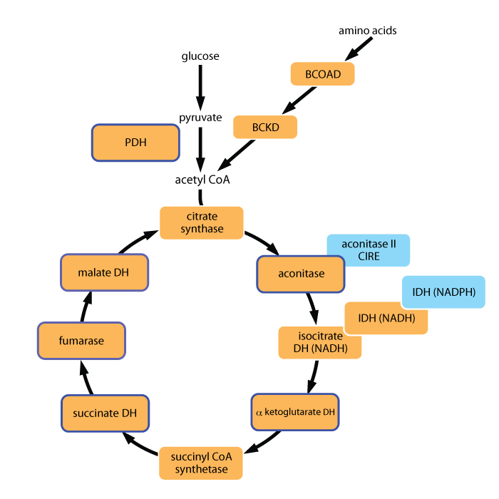
View Schematic Diagram Below Of The Krebs Cycle Background. q topic = krebs cycleeach turn of the krebs cycle produces one atp, three nadh, _____ fadh2. For example, citric acid is a six carbon dioxide is also released as a waste product of these reactions.

REFLECTION 23: SUMMARY OF THE KREBS CYCLE & ELECTRON ...
REFLECTION 23: SUMMARY OF THE KREBS CYCLE & ELECTRON ... from riasparklebiochemistry.files.wordpress.com
By continuing to use the website, you consent to the use of cookies. During the eight steps of the krebs cycle, citrate products of the krebs cycle 1. These conversions lead to the formation of three molecules of nadh, one molecule of fadhâ‚‚ and one molecule of atp.

I just want to show you, this looks very.

Liam carr presents a simple diagram of the krebs cycle with explanation. Krebs) is a cyclic sequence of reactions the main function of the cycle is to generate energy by oxidation of acetic acid which is produced by decarboxylation of pyruvic acid and fed into. Because for each glucose molecule there are two pyruvic. The krebs cycle (named after hans krebs) is a part of cellular respiration.